DEPARTMENT OF MARINE ADMINISTRATION
Search
Primary Menu
Skip to content
Home
About DMA
History
Organization
Vision and Missions
Policy
Functions
Contact Us
Informations
News
Covid-19 News
Exam Results
Events
Notices to Mariners
New Obstructions
Hydrographic
Offshore Exploration
Buoy
Weather and Storm
Firing Exercises
Older Notice
Daily Weather Forecast
Ratifying Conventions
Legislation
Announcement
Circulars
Directives
Guidance
Instruction
Laws
Notification
SAFETY & SECURITY
SAR CONTACT
Incident Report
Maritime Security
Pre-Arrival Notification
ISPS Compliance Ports
Marine Environment
Pollution Report
Maritime Rescue Coordination Centre
Myanmar Maritime Police Force
Myanmar Port Authority (MPA)
Made Island Operation Centre
National Contact Point
Sensitivity Mapping for Oil Spill Response
Port Reception Facility
List of Service Provider for Port Reception Facility
Yangon City Development Committee (YCDC)
Golden Dowa Eco-System Myanmar Co., Ltd.
MECH COOL Engineering Co., Ltd.
Shipping
Port State Control
Pre-Requisites for Registration of Ships
Registration of Ships
Bareboat Charter
Registered Shippers for VGM
Flag State
Seagoing
Nautical Division
Marine Engineering Division
Inland Vessel
Recognized Organizations
Approval Certificates
Life Raft Service Provider
Manufacture of Anti-Fouling Paints
MET
Deck
Foreign Going (Deck)
Coastal/Inland (Deck)
Engine
Foreign Going
Coastal/Inland
Certificates
Certificates of Recognition
Free Verification (All-in-One)
CoC/CoP Application Procedure for Officers
CoP Application Procedure for Ratings
Certificate of Endorsement (COE) Application Procedure
Seafarers
Seafarer News
Active Number of Officers and Ratings
Seafarer Statisitics
Seafarers Medical Examinations and Certifications
Standard Operating Procedures
SID Smart Card Application Procedure
SIRB Booklet Application Procedure
SRPS License Application Procedure and other relevant information
Seafarer Arrival Report Procedure
Personal/Visit Departure Online Procedure
Personal/Visit Arrival Online Procedure
SOP
Search for:
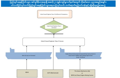
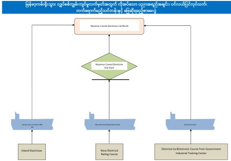
Category Archives: Coastal/Inland
Coastal/Inland
Inland/Coastal
February 8, 2019
DMA-MM
Subscribe
Subscribed
DEPARTMENT OF MARINE ADMINISTRATION
Join 396 other subscribers
Sign me up
Already have a WordPress.com account?
Log in now.
DEPARTMENT OF MARINE ADMINISTRATION
Subscribe
Subscribed
Sign up
Log in
Report this content
View site in Reader
Manage subscriptions
Collapse this bar
Loading Comments...
Write a Comment...
Email
Name
Website